湖南省工业和信息化厅
关于公布湖南省工业低碳氢应用场景的通知
湘工信节能〔2025〕324号
各市州工业和信息化局,相关企业、工业园区: 为贯彻落实工业和信息化部办公厅国家发展改革委办公厅国家能源局综合司《加快工业领域清洁低碳氢应用实施方案》,加速氢能技术创新与规模化应用,推动工业领域绿色低碳转型,为全省工业领域氢能替代提供借鉴经验,我厅组织开展了工业低碳氢应用场景征集,经企业申报、市州推荐、专家评审、现场核实、网站公示等程序,现将湖南省工业低碳氢应用场景发布。 附件:湖南省工业低碳氢应用场景 湖南省工业和信息化厅 2025年9月3日
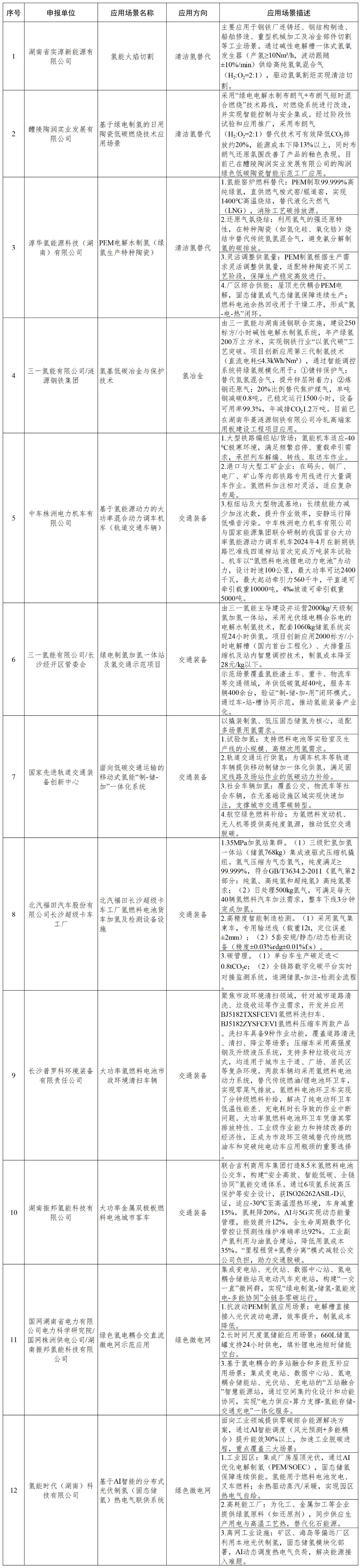
附件
工业低碳氢应用场景


